UX STRATEGY, DESIGN METHODOLOGY, METHODOLOGY, AI/ML
Machine Learning for Designers
A strategic initiative to create a new methodology and toolkit that empowers design teams to build user-centric AI-powered products.

Timeline
11 months
Team
1 ux/ui designer (me), 2 supervisor: a professor and a PHD student.
My Role
UX Strategy Lead, Researcher, Methodology & Toolkit Designer
Challenge
How can designers, without deep technical expertise, strategically frame problems and lead the creation of valuable, user-centered products that leverage Machine Learning?
Solution
A practical toolkit—including a new design process, ideation cards, and a poster—that demystifies ML for designers and integrates AI capabilities into the earliest phases of product strategy.
Overview: Identifying a Critical Gap
I tackled a growing challenge in the design world: how can designers effectively create products, services, and experiences that integrate machine learning (ML) while keeping users at the center?
The project began with in-depth research into artificial intelligence, including a thorough analysis of academic literature and the completion of two foundational courses from the University of Helsinki.
To gain a deeper technical understanding, I also completed Stanford University's "Machine Learning" course and I earned the certification.
With this solid foundation, I investigated the main barriers designers face in AI projects—especially during the early, strategic phases of idea generation and problem framing.
In response, I enriched the traditional user-centered design process by integrating ML knowledge and tools specifically shaped for designers.
The outcome was a set of design materials, in the form of cards, that support innovation by helping designers:
- Understand ML capabilities in a concrete and design-relevant way
- Choose the most suitable ML tasks to address specific user needs
- Improve collaboration and communication with ML experts
Feedback was collected, analyzed, and used to further refine the tools and the process.
To ensure long-term impact, I also designed a dedicated website that consolidates the methodology, tools, and resources, making them available to the broader design community.
Impact
This project reflects my strong interest in innovation, my ability to translate complex technologies into actionable tools, and my commitment to human-centered design even in emerging fields like artificial intelligence.
Today, I’m proud that companies have started recognizing its value: a design team has already invited me to lead training sessions based on this work.

Project Goals: From Ambiguity to Actionable Tools
The primary goal was to transform ML from an intimidating, abstract concept into an accessible, creative material for designers. I defined three key objectives for the toolkit:
- Demystify & Educate: Provide a clear, design-centric understanding of core ML tasks and capabilities, avoiding unnecessary technical jargon.
- Inspire & Ideate: Create tools that spark creative thinking and help designers identify opportunities for ML to solve user problems in novel ways.
- Unify & Collaborate: Develop a shared language that improves communication and collaboration between designers, product managers, and ML experts.

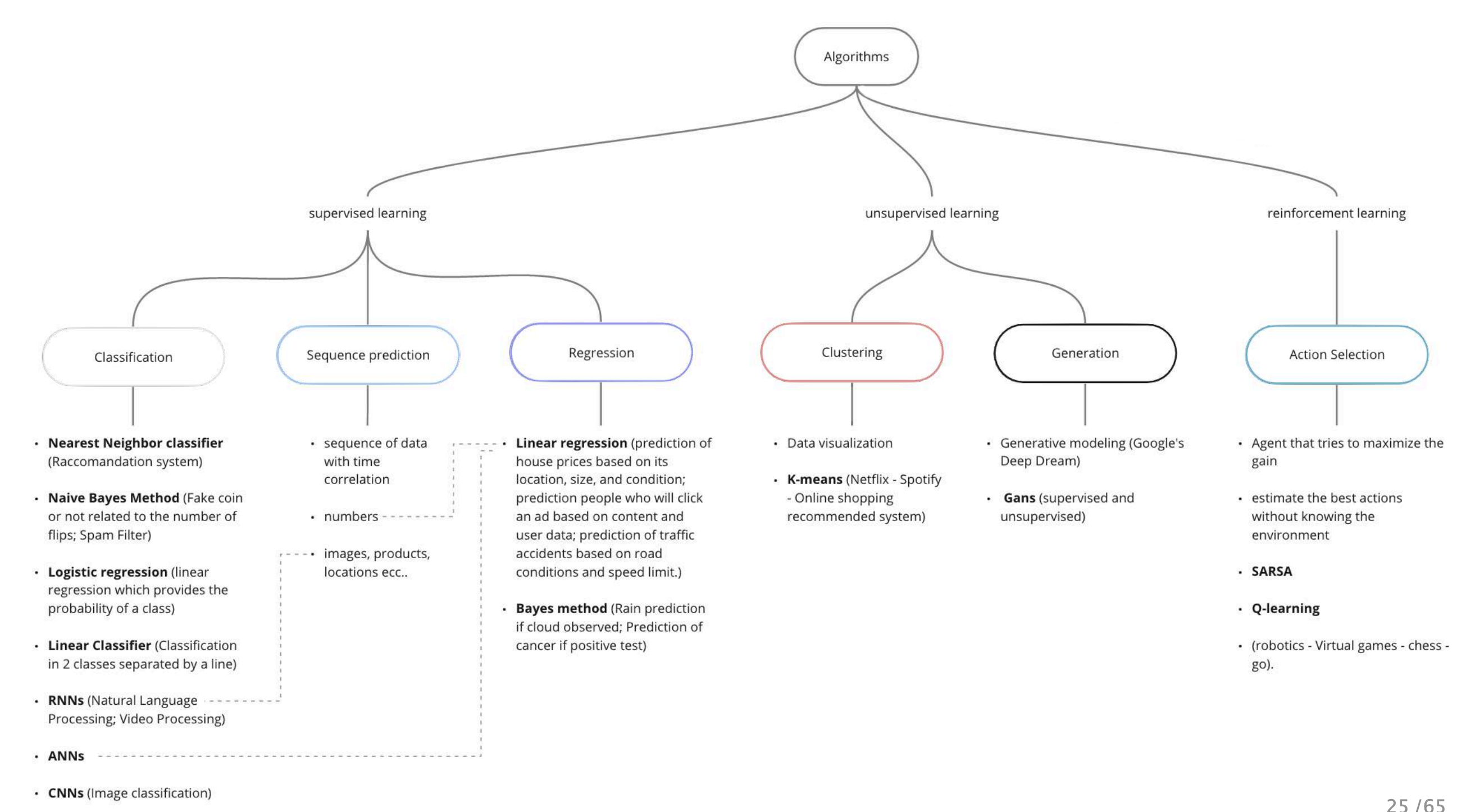
What is ML
Machine Learning is a branch of artificial intelligence that enables systems to learn from data and make predictions or decisions without being explicitly programmed. While its potential is vast, it can feel abstract or intimidating for non-technical professionals. This section breaks down ML concepts in a clear, design-relevant way, focusing on tasks (like classification or clustering) that can inspire creative, user-centered applications.

Machine Learning tasks schema

Machine Learning capabilities schema

Tasks and Capabilities
New Design Process
To support designers in working with ML, I proposed an enriched design process that builds on traditional user-centered methodologies. This revised approach integrates ML considerations from the earliest stages, helping designers frame problems differently, explore data-informed opportunities, and co-create more effectively with developers and data scientists. It’s a process shaped by designers, for designers with real-world constraints and creativity in mind.



ML for designers: cards and poster
To make ML tangible for design teams, I developed a set of cards and a poster that translate technical concepts into design opportunities. Each card focuses on a specific ML task, offering concrete examples, design prompts, and user-centered applications. The poster serves as a visual map of the design process, enriched with ML checkpoints. These materials aim to spark discussion, guide ideation, and strengthen interdisciplinary collaboration.



Test with users in a workshop
The tools were tested in a workshop with master’s students in Digital and Interaction Design. Through group activities and guided exercises, participants applied the cards to real design challenges. Their feedback revealed how the materials helped them better understand ML possibilities and inspired more informed, creative concepts. The session also highlighted areas for improvement and potential expansion of the toolkit.

For each question the tools were ranked.
• Practical examples most liked and useful.
• Case studies very clear, but less useful during the concept ideation.
• Definitions less clear, but optimal to exploit ML task and think out of the box.
• Metaphors in the middle of ranking.


Material Iteration
Based on workshop insights, I refined both the content and format of the cards and poster. I clarified terminology, added more relatable examples, and introduced new prompts to encourage critical thinking. This iterative process ensured the materials stayed grounded in real design practice, addressing actual challenges faced by designers entering ML projects for the first time.

Real application in companies
After the academic testing phase, the toolkit attracted interest from professionals. I was invited to hold training sessions for a design team in a company exploring ML-driven services. Seeing the tools used in a real organizational setting confirmed their value and relevance. This experience also offered new perspectives, helping me consider how the materials can evolve for broader adoption in industry.

Project Credits
Politecnico di Milano - Master thesis in Digital and interaction design
May 2020 / April 2021
Supervisors: professor Davide Spallazzo and PHD student Martina Scianname